樱花动漫 在第三届北京市节能节水低碳减排大赛中再获佳绩
时间: 2021-11-22 来源:
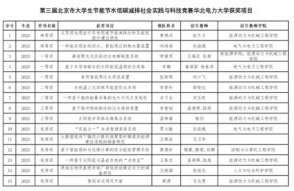
近期,第三届北京市大学生节能节水低碳减排社会实践与科技竞赛决赛圆满结束。经过材料申报、线上答辩与专家组评审,获奖项目名单已在北京市教育委员会官网完成公示。樱花动漫 再获佳绩,15项推荐作品全部入围。张冬月和孙淑艳老师指导的两项作品分别荣获特等奖。此外,获得一等奖3项,二等奖2项,三等奖2项,优秀奖6项。7位老师获得优秀指导教师,学校再次荣获优秀组织奖。

2021年第三届北京市大学生节能节水低碳减排社会实践与科技竞赛由北京市教育委员会主办,北京建筑大学承办。竞赛旨在贯彻落实《教育部关于开展节能减排学校行动的通知》精神,促进碳达峰、碳中和,推动绿色低碳发展,加强北京市节能减排、节约用水宣传。樱花动漫 高度重视大学生节能减排系列赛事组织工作,举办节能减排校赛选拔优秀作品推荐至国赛及市赛。今年,樱花动漫 学子在第十四届全国大学生节能减排社会实践与科技竞赛取得优异成绩,获得特等奖1项,一等奖2项,二等奖1项,三等奖9项,共计13项。
樱花动漫 既国赛完赛后,继续做好北京市节能减排大赛组织工作。相继完成作品选拔、竞赛解读、材料上报等系列工作,同时协助参赛团队做好沟通联络工作,努力为参赛团队提供最大程度支持和保障。各团队积极进行作品完善,教师认真指导跟进,15项作品均较校赛有一定程度提高。经过匿名评审,樱花动漫 7个作品成功入围决赛答辩环节,参赛团队认真备赛,团结协作,参与特等奖及一二三等奖角逐。
樱花动漫 自首届起连续参与北京市大学生节能节水低碳减排社会实践与科技竞赛,所推荐项目均全部获奖,三次获得优秀组织奖。樱花动漫 将一如既往增强学生节能环保意识、科技创新意识和团队协作精神,引导学生通过竞赛提高科技创新水平、工程实践能力和社会调查能力,从而进一步提高人才培养质量。
审核:王晓东

